当前位置:首页 > 政务公开

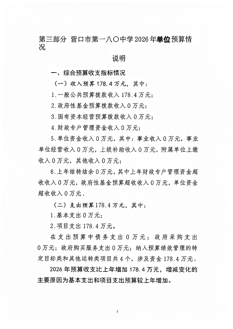
营口市第一八〇中学2026年度单位预算

发布时间:2026-01-27

【字号:

分享:


































  • 附件:
  • 视频:
扫一扫在手机打开当前页